本项目为 jmecn/tutorial-for-beginners 配套代码。
This is a tutorial about how to make games with jMonkeyEngine3, it's all in Chinese. For English speaker who is reading this document, I sugguest you go to https://jmonkeyengine.github.io/wiki for more information.
- Website: http://jmonkeyengine.org/
- Forum: https://hub.jmonkeyengine.org
- Github: https://github.com/jMonkeyEngine/jmonkeyengine
- wiki: https://jmonkeyengine.github.io/wiki
本教程的主要内容是介绍如何使用 jMonkeyEngine 进行游戏开发,旨在帮助初学者快速理解 jMonkeyEngine 中的核心概念。由于作者本人水品有限,文中难以避免出现谬误,如您在阅读过程中发现有不对的地方,请告知本人,我会尽快修正。
jME3官方网站:
- 官网: http://jmonkeyengine.org/
- 论坛: https://hub.jmonkeyengine.org
- Github: https://github.com/jMonkeyEngine/jmonkeyengine
- Wiki: https://jmonkeyengine.github.io/wiki
中文网站:
- 中文站: http://www.jmecn.net
- 中文论坛: http://bbs.jmecn.net
- QQ讨论群: 423979787
- 作者邮箱: [email protected]
- 1.1 概述
- 1.2 jME3 SDK
- 1.3 获取jME3
- 1.4 官方教程和例子
- 2.1 应用程序主类SimpleApplication
- 2.2 生命周期
- 2.3 主循环
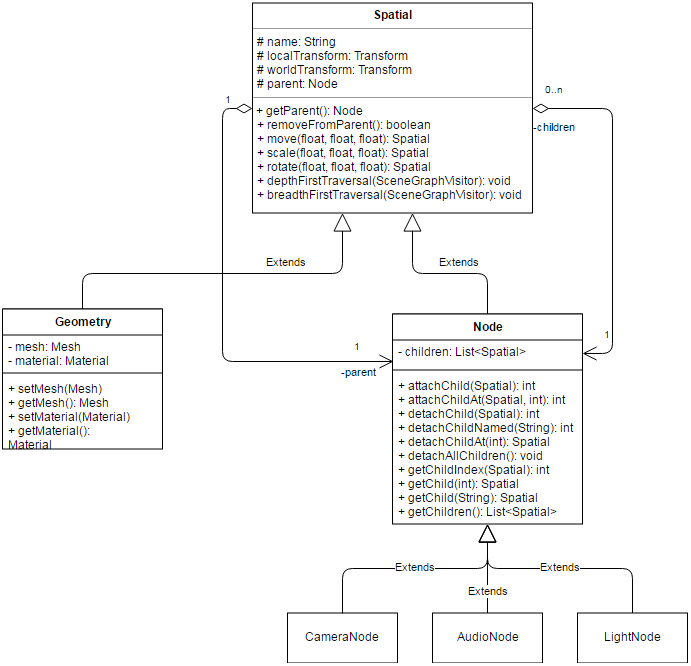
- 2.4 场景结构 Spatial、Node、Geometry
- 2.5 资源管理 AssetManager
- 2 .6 输入管理 InputManager
- 2.7 状态机管理 AppStateManager
- 3.1 理解3D模型
- 3.2 模型的来源
- 3.3 实例:寒冰射手-艾希
- 3.4 实例:加载3D模型
- 4.1 定义模型的形状
- 4.2 实例:自定义网格
- 4.3 程序生成网格
- 4.4 扩展阅读:渲染管线
- 5.1 五色令人目盲
- 5.2 jME3的材质
- 5.3 加载j3md材质
- 5.4 改变材质参数
- 5.5 扩展阅读:UV坐标
- 6.1 材质系统
- 6.2 材质实例:j3m文件
- 6.3 材质模板:j3md文件
- 6.4 附录
- 7.1 感受光影
- 7.2 光源
- 7.3 阴影
- 7.4 光与材质
- 8.1 概念
- 8.2 实例:HelloNode
- 8.3 Node
- 8.4 遍历场景图
- 9.1 键盘、鼠标、手柄、触屏
- 9.2 ActionListener
- 9.3 RawInputListener
- 9.4 动作触发器
- 10.1 GuiNode
- 10.2 屏幕坐标系
- 10.3 BitmapFont
- 10.4 Lemur GUI插件
- 11.1 3D音效
- 11.2 音效系统分析
- 12.1 概述
- 12.2 骨骼蒙皮动画
- 12.3 播放动画
- 12.4 操纵骨骼
- 12.5 运动路径
- 12.6 剧情动画 (未完成)
- 13.1 导读:游戏主循环
- 13.2 jME3的主循环
- 13.3 AppState
- 13.4 Control
- 13.5 多线程优化
- 14.1 特效概述
- 14.2 后期滤镜
- 14.3 场景处理器
- 14.4 粒子系统
- 14.5 性能问题
- 15.1 碰撞与相交
- 15.2 Collidable
- 15.3 jME3中的射线检测
- 15.4 jME3中的包围体
- 15.5 模拟物理现象
- 16.1 牛顿的苹果
- 16.2 物理引擎概述
- 16.3 Bullet物理引擎
- 16.4 Dyn4j物理引擎
- 17.1 天空
- 17.2 水面
- 17.3 地形
- 17.4 实例:户外场景
















